辦理大型地面電站、漁光互補、農光互補等涉及到征地、土地租賃等事項的光伏電站手續時,最先需要考察的就是土地性質。到看好的地塊考察結束后,需要到當地國土局查詢最新的土地利用政策、土地性質現狀以及土地利用規劃,以確定是否符合政策、規劃等要求。那么,首先需要弄清楚土地性質分類,涉及到漁光互補、農光互補項目,尤其要弄清楚涉農土地的相關政策。
一、土地利用規劃分類體系

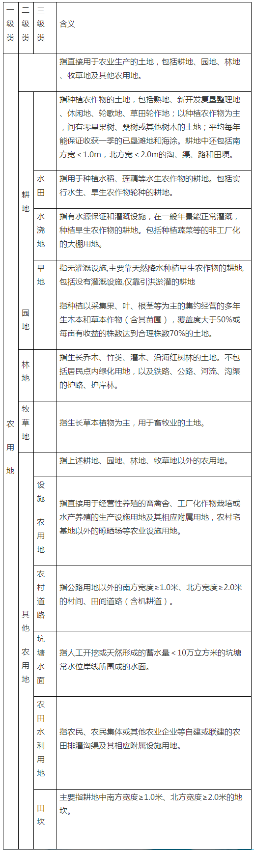
1.什么是農用地?
按照《土地管理法》和國土資源部頒布的《土地分類》的規定,農用地是指用于農業生產的土地,包括耕地、園地、林地、牧草地及其他農用地。農用地分為下列五種:耕地;園地;林地;牧草地;其他農用地。
2.什么是耕地?
按照規定,耕地是指種植農作物的土地,包括熟地、新開發整理復墾地、休閑地、輪歇地、草田輪作地;以種植農作物為主,間有零星果樹、桑樹或其他樹木的土地;平均每年能保證收獲一季的已墾灘地和海涂。耕地中還包括南方寬小于一米,北方寬小于兩米的溝、渠、路和田埂。
耕地又可分為三種:
①水田,指有水源保證和灌溉設施,在一般年景能正常灌溉,用于種植水生作物的耕地,包括灌溉的水旱輪作地;
②水澆地,指水田、菜地以外,有水源保證和灌溉設施,在一般年景能正常灌溉的耕地;
③旱地,指無灌溉設施,靠天然降水種植旱作物的耕地,包括沒有灌溉設施,僅靠引洪淤灌的耕地;
3.什么是基本農田?
基本農田,是指按照一定時期人口和社會經濟發展對農產品的需求,依據土地利用總體規劃確定的不得占用的耕地。與之相對應的是一般農用地。
基本農田是耕地的一部分,而且主要是高產優質的那一部分耕地。一般來說,劃入基本農田保護區的耕地都是基本農田。老百姓稱基本農田為“吃飯田”、“保命田”。

農用地的范圍要大于耕地,耕地大于基本農田?;巨r田僅指受國家特別保護的耕地。
農用地經法定程序可以轉為建設用地;而基本農田經依法確定后,任何單位和個人不得改變或占用,除非是國家能源、交通、水利、軍事設施等重點建設項目選址確實無法避開基本農田保護區的,才能占用,并必須經國務院批準。
4.什么是農用地轉用?
農用地轉用,是指將土地利用現狀調查確定的農用地依據土地利用總體規劃、土地利用年度計劃以及國家規定的審批權限報批后轉變為建設用地的行為。
農用地轉用又稱為農用地轉為建設用地。
二、光伏電站與土地利用
2014年國家能源局發布《關于進一步落實分布式光伏發電有關政策的通知》,通知中提到“因地制宜利用廢棄土地、荒山荒坡、農業大棚、灘涂、魚塘、湖泊等建設就地消納的分布式光伏電站?!?br />
文件中提到的“灘涂、湖泊、荒山荒坡”屬于未利用地,“魚塘、農業大棚”屬于農用地范疇;廢棄土地可能屬于建設用地,如采礦用地。
綜上所述,土地國有資源,開發光伏電站,必須了解相關的土地政策,前期必須落實清楚土地性質、土地規劃、建設規劃、土地權屬、土地用途以及地上附屬物等,否則,一旦項目上馬后,出現土地問題,將造成巨大的損失。
土地規劃用途分類及含義

下一篇:這是最后一篇哦!
電話:0471-3307059 / 0471-3289199
郵箱:consulting@nmghengrui.com
網址:www.yukewang.com.cn 您是本站第7099位訪問者